
新舊藝考政策要求對比 (內容來源:教育部網站)
又是一年藝考季。各大藝術院校的考場前擠滿了青春洋溢的面孔。對于即將到來的筆試,他們緊張不已——有的藝術院校考“語數外”“文史哲”,有的考“文科綜合知識”。人們印象中注重特長、注重個性的藝考出現重大變化。
記者走訪調查發現,“文化課要求顯著提高”已成為2019級藝考生面臨的一大挑戰。
2018年年底,教育部發布了《2019年普通高等學校部分特殊類型招生基本要求》(以下簡稱《要求》),對2019年高校藝術類專業招生提出一系列改革要求,其中就包括提高文化課錄取分數線。此外,還有哪些新政將改變藝術人才的選拔?這些改革要求,反映了怎樣的招生趨勢?同時又產生了哪些問題?記者就此進行了采訪、梳理。
1.文化課提分——高于二本線的70%成為“硬門檻”
“今年藝考特別重視文化課!眮碜越K的藝考生小盧目標是編導專業,從高一開始,她就關注幾大藝術院校編導專業的考試內容。參加完中國傳媒大學、浙江傳媒學院的考試之后,她的感覺是:“很多學校會把文化課當作基礎。最明顯的是中國傳媒大學的初試,直接就是文化課的筆試,做下來感覺不輕松”。
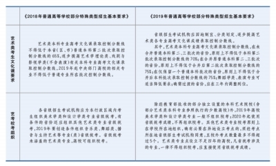
記者注意到,《要求》進一步提高了藝術類專業高考文化課成績錄取門檻,以未合并普通本科第二、三批次的省份為例,藝術類本科專業高考文化課錄取控制分數線,在原則上不得低于本科第二批次錄取控制分數線的70%。
高于二本線七成的“硬門檻”,對藝考生們來講僅僅是“最低要求”。記者注意到,各大院校藝術類專業方向內部的文化課要求也相應提高。院校官網公布的招生簡章顯示,中央戲劇學院戲劇影視美術設計專業、戲劇導演方向、演出制作方向等共計8個招考方向的錄取分數線較以往有所提升;北京電影學院從2015年開始提高文化課要求,文學系、導演系分別提高到本省一本線的75%、70%,錄音專業提高到90%;中國傳媒大學也規定所有藝考生都必須參加初試環節的文化素養基礎測試,分為語數外和文史哲兩種類別,考生可自主選擇其中一類參加。
“誠然,藝術類人才需要天賦,但更需要扎實的文化素養基礎作為支撐,否則猶如無源之水、無本之木。國家一再強調提升對藝術類考生文化素質的要求,這是尊重了藝術類人才培養的規律,而且更體現出本土的文化底蘊和內涵,唯有如此才能培養出真正優秀、有創造力、有影響力的藝術人才。”中國傳媒大學電視學院黨委書記曾祥敏表示。
更多觀點認為,提升藝考生文化課要求,舉措應該更為細化。“我認為提高藝術類的文化課成績,應該分專業。有一些專業,比如音樂、舞蹈、美術,它強調技能和天賦,又需要花費大量時間練習基本功,對文化課要求過高是不現實的,畢竟學生精力有限。但另一些專業,比如影視編劇、導演、藝術理論,入校前的專業水平不需要太高,都是入校之后再培養。這些專業就要強調學生的文化基礎和藝術感覺能力。畢竟,學會了技能技巧,到底能出什么樣的作品,拼的還是文化修養以及對社會的認識深度,只有文化根基深厚才能走得更遠。”北京電影學院文學系副教授劉德瀕表示。
“對文化課的要求,我覺得應當有一個區分,根據院校對藝術人才的培養目標,我認為可以分為兩部分,一部分是普通藝術院校,它更多是培養藝術的從業人員,還有一部分是比較頂尖的高校,更多是挖掘做藝術家的可能性。未來改革可以給學科底蘊更加深厚的院校以更多自主權,而其他學校應更傾向于對學生基礎素質的考查,這可能是比較理想的狀態。”北京湃樂思教育聯合創始人陳晨表示。
國家教育發展研究中心研究員馬陸亭認為,經過九年義務教育、普通高中階段教育,學生應當能夠達到一定的水準,具備一定的素養。而文化課成績在一定程度上是這種素養的反映。反過來說,只有達到一定的基礎,才能更好地完成之后的教育階段,如果過多降低文化課的要求,確實會產生一種缺陷,可能對人才的未來成長不利,所以提高文化課要求反映出更加關注人的成長的改革趨勢。
國家教育發展研究中心體制改革研究室主任王烽也認為,此次新規凸顯了對公平和“一根準繩”的需求,而今后的改革應當進一步擴大高校自主權。“對于進入高校學習的學生,大學應當有基本的門檻,國家確實應該有一個基本要求,但是不能因為專業課突出就降低文化課要求,應適當賦予高校在降分錄取方面的權力!
2.省考得到強化——省考、校考關系有待進一步理順
“我主要關注北京和南京的學校,最想考的是中國傳媒大學文藝編導專業,但中戲和北電也想去拼一拼,免得留下遺憾!毙”R向記者透露。
抱著同樣心態的考生和家長不在少數。今年藝考季,“藝考生”App癱瘓、“名校扎堆報”的問題飽受詬病。“報名難是因為很多學生考完了省考,就扎堆到有?嫉囊涣魉囆g類高!囋囘\氣’!标惓勘硎,這一現象與“藝考新政”有一定關系。
記者梳理發現,《要求》中除了對藝考生文化課要求提升外,?际艿搅烁唷跋拗啤,省考的地位得到強化!兑蟆分赋,除北電、中戲為首的30所獨立設置的本科藝術院校(含部分藝術類本科專業參照執行的少數高校)外,2019年高校美術學類和設計學類專業一般不組織?;2020年起使用省級統考成績,不再組織校考。藝術類專業點設立不足四年的高校,凡省統考涉及的專業,一律不得組織校考,應直接使用省級統考成績。
?己褪】嫉降资鞘裁搓P系?記者注意到:北電、中傳等院校都在招生細則中明確提示考生,只有省考合格才能參加?。“我們招生時不拿省考成績做參考,但是招生簡章要求考生必須參加省考,并取得合格證。學校在錄取學生時,如果考生沒有取得省考合格證,投檔會受限!眲⒌聻l坦言。
記者從陳晨那里也證實了這一說法,“之前帶過的一位遼寧考生就遇到了因為未參加戲劇影視導演方向的省統考而不給放檔的情況”。
“省考在一定程度上起到了初步篩選的作用,但也有諸多需要完善之處,F在大部分學校都承認省統考,這樣更顯公平,同時也節省學生時間,但有些欠缺針對性!敝袊鴤髅酱髮W音樂與錄音藝術學院副院長、錄音系主任胡澤表示,“這幾年我們學校報考的人數急劇增加,今年比去年翻了將近一番,所以肯定希望省考能幫助高校篩選,降低?嫉膲毫ΑN覀儾慌懦馐】,只是覺得其針對性不強。因為省考對具體某一個省來說具有需求,但并不一定能夠針對每個藝術類學校的培養目標進行設計,而?几粗貙W生未來的發展潛質,是否與專業培養方案有一致性。在我們的面試中也發現一些考生雖然藝術等級很高,但沒有靈性、沒有樂感、節奏很亂,如果只保留省考取消?,就體現不出這一針對性。”
“目前各省的省統考不統一,考法不同,而且考核內容和高校的需求存在脫節情況。比如遼寧省的省統考有戲劇影視導演,實際上考查的是其中表演的方向,而中傳、北電的這一專業實際上是需要扛攝像機的,卻又規定考生必須通過省統考,所以遼寧考生必須去考‘表導’方向。”陳晨表示,希望今后能改進考試的方式,使其和大多數高校的需求更加貼合。
“我認為要求全部藝考生統一參加省考,欠缺靈活性。很多考生的目標是獨立招生的院校,那么,省考成績對他們來說是無效的,因為?歼得重新考。趕到省會城市考試,會讓考生徒增很多精力和費用的負擔。所以我認為,這個機制應該更靈活,讓那些明確了目標院校的孩子輕松一點!眲⒌聻l說。
既然還存在諸多弊端,為何要強化省考?記者觀察到,藝考?嫉墓叫砸欢仁艿焦娰|疑,可能也是“新政”強化省考統一性的背景之一。此前藝考?家欢扔小盎疑a業鏈”產生,諸如家長想方設法找關系,輔導老師、招生中介牽線搭橋收“黑錢”,“面試官”收“過關費”,并通過考前辦班泄題、考后追加招生名額等方法索賄“吸金”等現象時而見諸報端。馬陸亭認為,此次對高校藝術類招生的政策調整,體現出藝考的進一步嚴格,有利于保證高考的嚴肅性,也體現了公平!拔覈且粋教育大國,政策的公平應當是第一位的,首先需要保證考試制度的公平!
有專家提出“收歸自主權”的做法,能否真正解決問題?可能也存在疑問。某教育學家對記者表示,藝考亂象并非一定要依靠“上收權力”來治理,“學?赡艽_實存在一些自律性不足的問題,但藝術類考試是著眼于培養藝術類專業人才的,甚至是培養未來藝術家的,而越是藝術的越是個性化的,學校最能夠判斷學生的潛力。可能我們現在的改革還沒跳出‘一放就亂,一管就死’的循環,怎樣通過考試篩選出有藝術感覺的學生,還需要完善相關制度,讓高校得到有效監督、形成自律。”
(本報記者 周世祥)
紫禁城里過大年 乾清宮首次復原立天燈萬壽燈場景