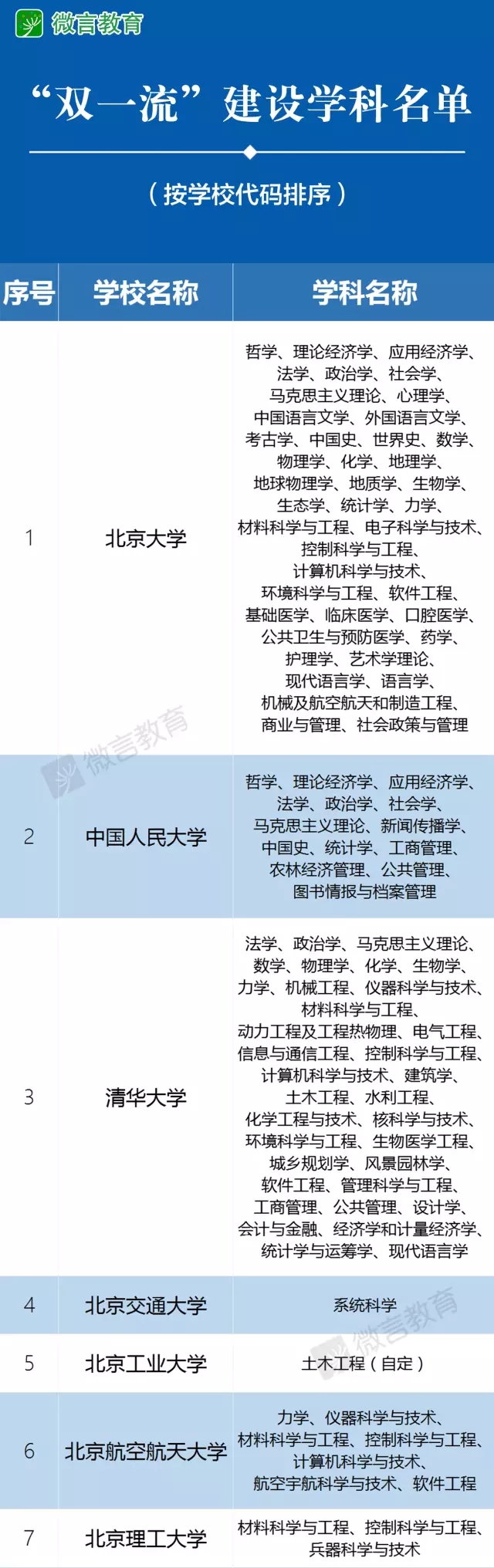
央廣網北京9月21日消息 據教育部官方微信“微言教育”消息,教育部、財政部、國家發展改革委日前印發《關于公布世界一流大學和一流學科建設高校及建設學科名單的通知》,公布世界一流大學和一流學科(簡稱“雙一流”)建設高校及建設學科名單。













直播技巧、如何錄小視頻上熱門,這些生活中的娛樂項目,現在卻走進了一所高校課堂。而“網紅學院”合作企業則稱,會對學生進行“索要禮物”等直播技巧的培訓,之后與學生簽約,讓他們成為企業的全職主播。
全國15所高校對口支援新疆醫科大學工作會議昨天在新疆烏魯木齊召開。新疆維吾爾自治區黨委副書記、教育工委書記李鵬新出席會議并講話。
近日,重慶工程學院開設“網紅學院”一事引發關注。校方回應稱,“網紅學院”既不是獨立學院,也不是具體專業,而是學校與企業進行“校企共建”的一個培訓項目,旨在解決一部分學生的就業問題。公開資料顯示,重慶工程學院是一所全日制普通本科高校,開設有30個本(專)科專業,現有全日制在校學生13500余人。
據教育部官方微信“微言教育”消息,教育部、財政部、國家發展改革委日前印發《關于公布世界一流大學和一流學科建設高校及建設學科名單的通知》,公布世界一流大學和一流學科(簡稱“雙一流”)建設高校及建設學科名單。