原標題:再過7天,婚姻登記費等41項收費就不用再交了!
中新網北京3月24日電(記者 李金磊)官方再發減負紅包!再過7天,也就是從4月1日起,多達41項中央設立的行政事業性收費將取消或停征,包括婚姻登記費、收養登記費、房屋轉讓手續費(涉企),等等。同時,商標注冊收費標準將降低50%。這將大大減輕企業和個人負擔。

婚姻登記費等收費將取消或停征。(資料圖)中新網記者 李金磊 攝
41項收費將取消或停征
財政部、發改委23日下發通知,要求自2017年4月1日起,取消或停征41項中央設立的行政事業性收費,將商標注冊收費標準降低50%。
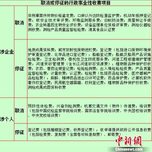
也就是說,以后這41項收費就不用再交了。在這41項收費中,中新網(微信公眾號:cns2012)梳理發現,涉及企業的共35項,涉及個人的共6項。

取消或停征的行政事業性收費項目。
其中,取消或停征的涉及個人等事項的行政事業性收費包括:登記費(包括婚姻登記費和收養登記費)、依申請提供政府公開信息收費、預防性體檢費、興奮劑檢測費、機要交通文件(物件)傳遞費、培訓費(包括中國紀檢監察學院培訓費、國家法官學院培訓費、中央團校培訓費、中央黨校培訓費)。
取消或停征的涉企行政事業性收費包括:房屋轉讓手續費、機動車抵押登記費、環境監測服務費、清真食品認證費、衛生檢測費、出入境檢驗檢疫費、認證費、計算機軟件著作權登記費,等等。

資料圖: 廈門國稅工作人員深入營改增企業宣傳相關政策。 曾霄 攝
減負降費舉措接連出臺
中新網記者注意到,在全國兩會之后,一系列新的減負降費的舉措接連出臺,目標直指減輕企業和個人負擔,促進實體經濟發展。
在稍早前,財政部下發通知,取消城市公用事業附加和新型墻體材料專項基金,并擴大殘疾人就業保障金免征范圍,設置殘疾人就業保障金征收標準上限。這項舉措同樣是自2017年4月1日起執行。
根據今年的政府工作報告,全年要再減少企業稅負3500億元左右、涉企收費約2000億元,一定要讓市場主體有切身感受。
財政部部長肖捷在全國兩會記者會上表示,今年的減稅降費措施出臺之后,并不意味著給企業的減負工作劃上了句號。要繼續強化“放水養魚”意識,不會局限于僅算眼前的小賬,更要算經濟發展的大賬,要通過繼續給企業減負為市場加油。(完)
兩會民聲:房價物價,你慢點漲