(原標題:江西寧都“麻將禁令”引熱議 官員:不希望過多炒作)
中新網南昌2月25日電 連日來,一篇題為《江西寧都:副處級以上干部任何時間地點禁打麻將》的消息引起社會熱議。中新網記者24日從中共寧都縣委宣傳部了解到,目前當地不希望被過度炒作。

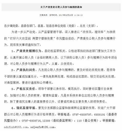
江西省寧都縣人民政府官網上刊登的《關于嚴肅查處公職人員參與賭博的通知》。
江西寧都:嚴禁縣副處級以上干部打麻將
2月17日,中共江西寧都縣委下發《關于重申嚴禁縣副處級以上領導干部打麻將的通知》。通知稱,為狠剎麻將賭博風,縣委決定先從縣四套班子領導抓起,嚴禁在職縣副處級以上領導干部在任何時間(不管是工作上班時間還是休息放假時間)、任何場合(不管是在娛樂休閑場所還是在自己家里)以任何形式(不管是娛樂還是賭博)參與打麻將,一經發現查實,先免職后處理。
此通知被同時刊登在中共江西寧都縣委機關報《今日寧都》和江西省寧都縣人民政府網站。該通知還附帶了群眾監督舉報舉報電話及舉報郵箱。

《今日寧都》2月17日刊登的《關于重申嚴禁縣副處級以上領導干部打麻將的通知》。
禁令引起網友熱議 各界褒貶不一
連日來,中新網記者關注到,禁令通知下發后引起廣泛熱議,社會各界褒貶不一。
有網友表示,“雖然是有效果,可以整風氣,但這是私人領域的事宜,也該尊重。”
還有網友說,“你們可能不知道,寧都打麻將的風氣有多厲害。”
國家行政學院教授竹立家此前就此事接受媒體采訪時表示,這是對縣副處級以上關鍵少數人的管理,對地方風氣起正向引導作用,值得表揚。
當地官員:不希望被過度炒作
24日,記者并未在江西省寧都縣人民政府官網上見到《關于重申嚴禁縣副處級以上領導干部打麻將的通知》,但一則《關于嚴肅查處公職人員參與賭博的通知》(簡稱《通知》)在官網通知欄滾動出現。
記者注意到,這份《通知》由中共寧都縣委“打好六大攻堅戰再塑寧都新形象”作風整治活動領導小組發布。《通知》稱,“凡發現公職人員參與賭博的,要及時依紀依規處理,是領導干部的要從重或加重處分,一律先免職再處理,構成違法犯罪的,移交司法機關處理。對典型案例,要進行通報和公開曝光。”
為了解“嚴禁縣副處級以上領導干部打麻將”出臺背景、如何執行、對網友回應等內容,中新網記者24日撥通了中共寧都縣委宣傳部辦公室一廖姓負責人的電話。
該名負責人稱,“這是對內的一個文件,工作剛剛開始,我們不希望過多炒作,如果你真的需要采訪,發一個函過來,走程序。”
隨即,記者按其要求將采訪函發至給該負責人。接到采訪函后,該名負責人致電記者仍稱“不方便接受采”訪。
習近平寄語新聞界