“戊戌年歲,西蜀之中;吉士弱冠,佳人桃李。歌在錦城,不覺何時風雨過;學在交大,忽感已到離別時。回首四年,頗有思感,提筆著文,托吾真心……”

本文圖片均來自成都商報客戶端
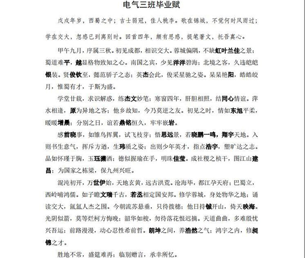
一篇洋洋灑灑的《電氣三班畢業賦》,讓不少人嘆為觀止,讓人難以想象的是,這首《畢業賦》甚至出自于一位理工男之手,他就是西南交通大學電氣工程專業本科畢業生王一鳴。
“最好的畢業的禮物,是把你的名字寫進我的賦里。”這首古文賦記錄了王一鳴所在班級全班34位同學,在成都的相識、相知的4年大學生活。
回首同窗四年,光陰如梭,王一鳴把最美好的祝福,都寄托在了這篇用全班同學名字所做的畢業賦里,讓這份特殊的畢業禮物變得格外珍貴。

談起創作的初衷,王一鳴說,論文答辯之后,大家就要各奔東西,自己和同學之間的感情十分深厚,就想留下一份特殊的紀念。因為之前學校校慶時,自己也寫過古文詩詞,所以這次就想嘗試著把全班同學的名字放在一起、作一篇畢業賦,這樣今后同學再看到這個作品的時候,就能記起每一個人名字,也充滿了意義。
說寫就寫的王一鳴,僅用了一個下午就完成了這篇作品,發在班級群里,讓大家提提建議,同學們紛紛夸贊王一鳴有心、有文采,都說這是收到的最棒的畢業禮物,并且要把這篇《電氣三班畢業賦》印在畢業冊上。
提起這些,王一鳴有些不好意思地說:“我覺得我的文采并不好,只能算是理工男里比較文藝一點的而已,這樣的作品也是獻丑了。”其實,為了寫好這個賦,王一鳴下了很多功夫,他專門用字典查了同學們名字的含義,也參照了《滕王閣序》的格式,并反復斟酌詞句用法。
而王一鳴的同學則表示,“文采如何是其次,最重要的是這份心意十分難得,每一個同學被賦予名字時,都飽含了父母美好的寓意,王一鳴把這些美好和期愿,完美地融進了《畢業賦》里,已經十分令人佩服啦。”

王一鳴深愛著自己的班級,也很舍不得這些相伴4年的同學,他用這篇畢業賦中的話與大家共勉:光陰似箭,莫等爛柯方悔晚;韶華如梭,勿待落花恨遲摘。天道曲曲,多難殷憂興吾運;前路漫漫,動心忍性希前哲。
(原題為《理工男的浪漫:交大小伙把全班同學的名字,都寫進了<畢業賦>里》)
追夢世界杯·球迷也很拼