央廣網北京11月30日消息(實習記者 張圣琪)11月30日,湖北銀保監局發布3張罰單,均指向交通銀行股份有限公司(下稱“交通銀行”)在鄂分支銀行。因貸款管理不審慎、違規辦理無真實貿易背景的票據貼現業務等,交通銀行咸寧分行、襄陽分行和武漢花橋支行分別被罰款30萬元、50萬元、25萬元,共計105萬元。
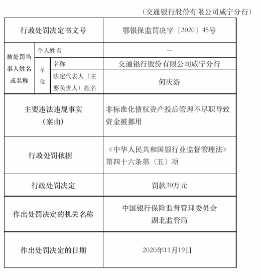
行政處罰信息公開表顯示,交通銀行咸寧分行因非標準化債權資產投后管理不盡職導致資金被挪用,根據《中國人民共和國銀行業監督管理法》第四十六條第(五)項,湖北監管局對咸寧分行作出“罰款30萬元”的行政處決定。
(圖源于銀保監會網站)
交通銀行襄陽分行因“違規辦理無真實貿易背景的票據貼現業務”及“貸款管理不審慎,五級分類不準確,集團客戶未納入統一授信管理”,根據《中華人民共和國銀行業監督管理法》第四十六條第(五)項,湖北監管局對襄陽分行罰款50萬元。
(圖源于銀保監會網站)
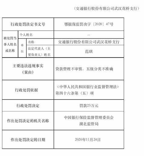
因存在貸款管理不審慎,五級分類不準確行為,根據《中華人民共和國銀行業監督管理法》第四十六條第(五)項,湖北監管局對交通銀行武漢花橋支行作出“罰款25萬元”的行政處罰決定。
(圖源于銀保監會網站)




