央廣網北京8月12日消息(記者 馬文靜)8月11日,上海銀保監局對浦發銀行開出2100萬元巨額罰單,劍指浦發銀行在2013年至2018年六年間涉及的十二項違法違規行為,包括同業業務違規、擔保違規、個人消費貸款貸后管理未盡職等。12日,浦發銀行向央廣網記者回應稱,相關整改工作已基本完成,已對相關責任人員進行了嚴肅問責。
圖片來源:中國銀保監會網站
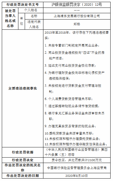
根據上海銀保監局披露的信息,浦發銀行在2013年至2018年存在12項違法違規事實,包括:未按專營部門制規定開展同業業務;同業投資資金違規投向“四證”不全的房地產項目;延遲支付同業投資資金吸收存款;為銀行理財資金投向非標準化債權資產違規提供擔保;未按規定進行貸款資金支付管理與控制;個人消費貸款貸后管理未盡職;通過票據轉貼現業務調節信貸規模;銀行承兌匯票業務保證金來源審核未盡職;辦理無真實貿易背景的貼現業務;委托貸款資金來源審查未盡職;未按權限和程序辦理委托貸款業務;未按權限和程序辦理非融資性保函業務。
根據《中華人民共和國銀行業監督管理法》第四十六條第(五)項等,上海銀保監局于8月10日對浦發銀行作出行政處罰決定,責令其改正,并處罰款共計2100萬元。
對于違法違規行為整改情況,12日,浦發銀行向央廣網記者回應稱,該行自2019年起,從多方面實施整改工作,包括完善制度體系、提升數據質量、強化統一授信、防范重點領域、加強監測檢查、持續深化全面風險管理。
“目前相關整改工作已基本完成,此外,我行已對相關責任人員進行了嚴肅問責。”浦發銀行方面表示,下一步,該行將繼續認真貫徹落實監管要求,積極服務實體經濟,切實嚴守風險底線。




