暑期出境游正值高峰,不少游客發現,境外移動支付的普及程度超出預期,不僅免稅店、景點、餐廳、出租車、甚至連一些夜市攤和水果攤都在支持中國游客用支付寶付錢。來自支付寶的數據顯示,這個暑期,支持線下移動支付的國家和地區已經有40個,支持手機退稅的機場也增至了80個,是歷史新高。
沒想到連水果攤都能刷支付寶了
一份來自尼爾森的調研數據顯示,在中國游客最近1次境外旅游中,65%的受訪游客在當地消費時使用過移動支付。
“現在在國外能刷支付寶已經不是新鮮事了,在熱門旅行線路上,尤其是中國游客的必打卡點,我感覺一半以上都支持移動支付了。”中青旅資深導游李傳傳表示說。在他看來,雖然現在境外移動支付覆蓋率還不及境內,但是覆蓋速度正在加速,在港澳臺、日韓、東南亞,這種情況尤其明顯;而歐洲、北美、澳新這些更為高端的目的地也在追趕之中。
年過七十的喬治大叔是美國舊金山漁人碼頭的一位水果店主,雖然他以前連智能手機都不用,但這個暑假為了吸引中國游客,他的攤位也開通了支付寶付款 ,“中國人很喜歡用手機付錢,現在每天會多幾十位中國客人來我這買水果,他們說沒想到我這樣的小店能這么先進,這也讓我成了這一片生意最好的水果店。”

支付寶表示,過去境外支持支付寶付款的主要是大型免稅店和機場,現在,有很多小商戶也開始主動接入移動支付,一旦身邊有人因為這個生意變好,其他商戶就會快速跟進。
因匯率劃算和退稅方便 九成中國游客傾向手機支付
在境外,移動支付還衍生出一些國內沒有的特色功能,比如匯率和退稅。據康先生回憶,他在歐洲一家百貨店購物,用手機付款后,發現因為更劃算的匯率、商家推出的手機折扣券、紅包碼、以及最后的退稅,50歐元的商品,最后只花了不到300元人民幣,相當于打了7-8折。
在尼爾森的調研數據中,90%的受訪游客都表示,如果能用手機付錢的地方,他們會更樂意選擇用手機付錢,方便、省錢、安全等都是用戶青睞手機付款的主要原因。
據記者觀察統計,目前用手機付錢,絕大多數時候都會在匯率上比其他付款方式更有優勢。以歐元為例,在7月30日,同樣是買1000歐元的東西,通過支付寶付款,會比其他方式節省三五十元。
“單看匯率差距不大,但是積少成多,我和閨蜜一起去了歐洲,一趟下來,光匯率這塊省下的錢,夠我們多兩買支口紅了。”剛從法國回來的游客王小姐表示說。
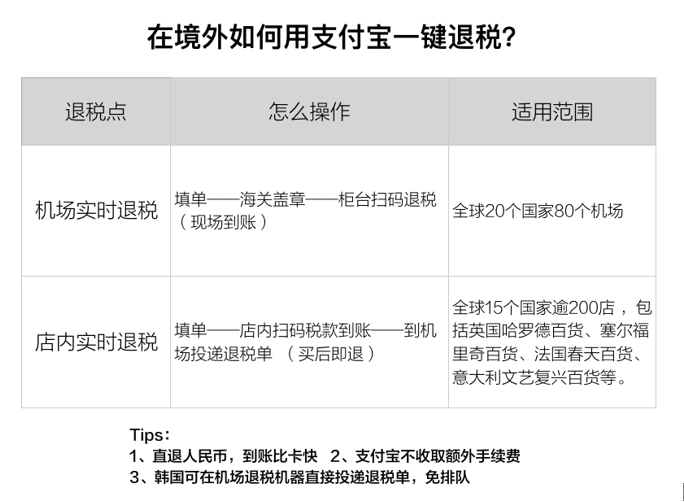
除了匯率,在今年暑假,支持支付寶退稅的機場數量增加到了80家,創造了歷史新高,換言之,在可退稅國家,已經有超過80%面向中國游客推出了手機退稅服務。
對于游客來說,手機退稅最大的好處就是到賬快,且拿到的不說外幣,而是人民幣。操作時,大家只要找到退稅柜臺,就會有工作人員指導填寫退稅單并蓋章,稅金就會當場退到本人的支付寶賬戶里了。在歐洲,有200多家商店甚至還在嘗試讓中國人在店內消費時直接通過支付寶完成退稅,游客只需要在離境前,記得把退稅單塞進機場退稅箱即可。
從付款到退稅,經過幾年時間,境外移動支付的發展渡過了萌芽期,開始進入快車道。支付寶表示,“預計再經過五年,國人去到熱門目的地時,有望像國內一樣,出門不用帶錢包了。”

代步飛行器 時速可超320公里